高血压、高血脂、高血糖,再加上高尿酸,被这四种慢性病缠上的人,既需要按时服药,吃喝等还要受到诸多限制,可称得上最让人无可奈何了!
送你四张“处方”,趁还来得及,看懂四高、防四高、降四高!
第一张:高血压“处方”
高血压的诊断标准:

这样来降血压

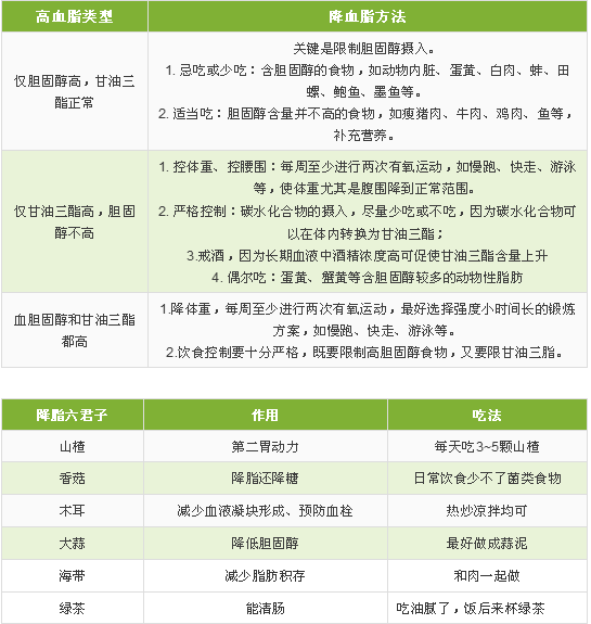
第二张:高血脂“处方”
什么是是高血脂?
目前,国内一般以成年人空腹血清总胆固醇超过5.72mmol/l,甘油三酯超过1.70mmol/l,诊断为高脂血症。将总胆固醇在5.2~5.7mmol/l者称为边缘性升高。
国人血脂干预的参考标准(单位:mg/dl)

这样降血脂
通常所说的高血脂主要包括两方面,即胆固醇和甘油三酯。降血脂,也要根据类型有针对性地区别对待。

第三张:高血糖“处方”
怎样是糖尿病?
目前常用的诊断糖尿病的标准是:正常人的空腹血糖浓度为3.9~6.1毫摩尔/升,若超越7.0毫摩尔/升称为高血糖。2次重复测定空腹血糖≥7.0毫摩尔/升可确诊为糖尿病。
因为糖化血红蛋白反映了2~3个月内的平均血糖水平,糖化血红蛋白≥6.5%,也能够确诊为糖尿病。
这样降血糖

第四张:高尿酸“处方”
什么是高尿酸?
国际上将高尿酸血症的诊断定义为:正常嘌呤饮食状态下,非同日2次空腹血尿酸水平——男性大于420umol/L(微摩尔/升)、女性大于360 umol/L。
这样降

可以吃

尽量不要吃

适量吃一点

来源:健康时报