按照医院科室发展、工作开展需求的采购计划,现需采购UPS主机,请符合资质的供应商积极参与。
一、项目名称及编号 :
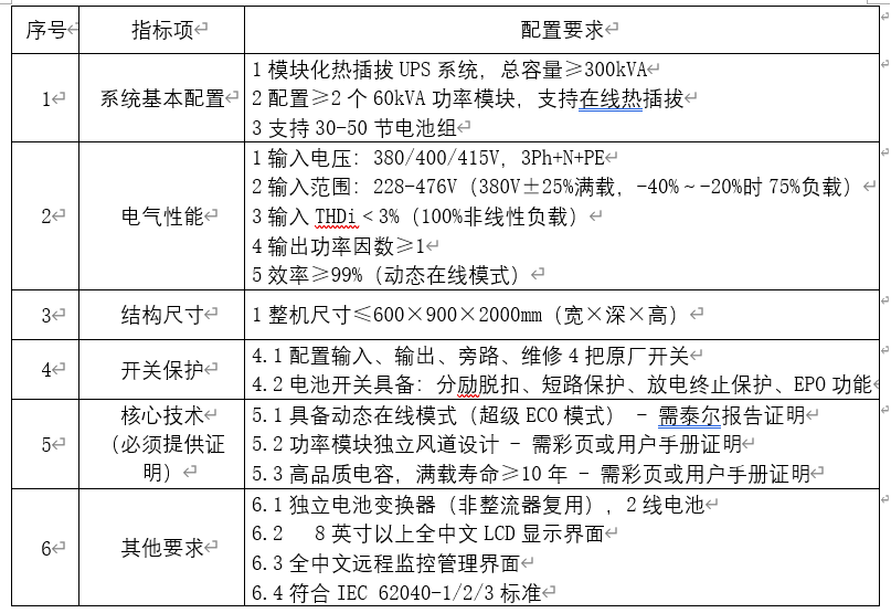
1.项目名称:UPS主机
2.项目编号:2025-CGB-10
二、采购方式:院内谈判
三、供应商资格要求:
1.满足《中华人民共和国政府采购法》第二十二条规定;
2.具有合法取得的营业执照、经营许可证等,参与谈判供应商的生产或经营许可范围必须涵盖参与谈判产品范围;
3.未被列入失信被执行人名单、重大税收违法案件当事人名单、政府采购严重违法失信行为记录名单,信息以信用中国网站(www.creditchina.gov.cn)、中国政府采购网(www.ccgp.gov.cn)公布和查询截图为准;
4.其他法律法规规定的要求。
四、采购项目概况:


五、采购周期:1年
六、报名:
1.时间:2025年11月27日至2025年12月01日
2.联系方式:
地址:嵊州市人民医院11号楼211室(采购中心)
联系人:商老师0575-83338265、陈老师0575-83338575( 上午:8:30-11:00 下午:14:00-16:30)
3.报名邮箱:szrycgzx@163.com
不接受现场报名,报名需将院内谈判报名表(附件一)发送至报名邮箱(请发Excel电子表)。
七、文件资料要求:
1.供应商营业执照、经营许可证复印件,信用情况查询结果截图;
2.生产企业营业执照、产品注册登记表、产品销售代理授权书复印件;
3.参与谈判人员的授权委托书原件及身份证复印件;
4.产品市场占有率证明材料如中标通知书、合同、销售发票等,并编制汇总清单;
5.产品详细配置清单和对应规格参数及产品说明书;
6.院内谈判报价单(附件二);
7.设备租赁服务报价单(附件三)(标项涉及设备租赁的需提供);
8.供应商认为与本项目有关的需要提供的其他资料。
八、谈判时间及地点:
时间:2025年12月02日下午2点
地点:嵊州市人民医院21号楼101室
九、注意事项:
1.可单标段或多标段参与,如多标段参与请按标段分别提供资料并按标段分包密封提供。
2.文件资料必须按要求顺序装订,一式五份,封面写明单位、标项号和联系人等。
3.未按院方要求提供资料者院方有权拒绝接收。
4.文件资料、样品等应于院内谈判当日下午2点前密封送交谈判地点,逾期送达的拒绝接收并作无效处理。
嵊州市人民医院
2025年11月27日